来源:山东省教育招生考试院
作者:山东省教育招生考试院
点击:17105
发布时间:2026-02-27
为全面贯彻落实党的教育方针,落实立德树人根本任务,探索建立科学的人才评价和人才选拔机制,践行“明德求是、日新自强”的校训精神,致力培养具有“家国情怀、全球视野、综合素养、创新能力”的拔尖人才,根据《国务院关于深化考试招生制度改革的实施意见》精神及教育部、广东省关于高校考试招生制度改革的有关规定,结合我校人才培养目标,制定《南方科技大学2026年综合评价招生简章》(以下简称《简章》)。
一、招生区域
我校2026年将在北京、河北、山西、内蒙古、辽宁、吉林、上海、江苏、浙江、安徽、福建、江西、山东、河南、湖北、湖南、广东、广西、海南、重庆、四川、贵州、云南、陕西共24个省(区、市)开展综合评价招生。
二、招生对象和选考科目要求
身心健康、志存高远、勇于担当、独立思考、具有学科特长和创新潜质,参加2026年普通高等学校招生全国统一考试的优秀高中毕业生,高中学业水平考试各科目成绩均须合格。
我校在所有招生省份均要求选考物理和化学。
三、招生专业
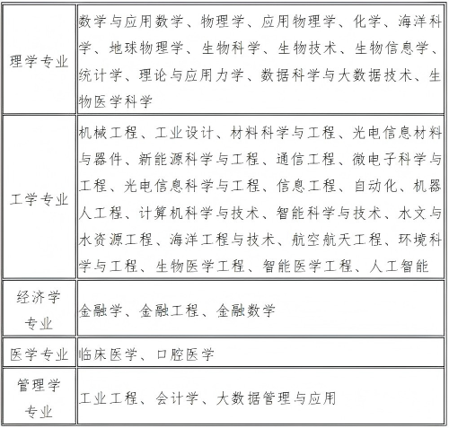
(一)我校2026年本科招生专业如下:

以上专业按物理学大类录取,学生入学时不分专业,在大学一、二年级根据自己的兴趣和能力,结合国家发展和社会进步对人才的需求,自主选择专业。
(二)南方科技大学伦敦国王学院医学院(由南方科技大学与英国伦敦国王学院合作共同举办,隶属于南科大)2026年在广东、安徽、福建、湖北、湖南、河南、江苏、江西、山东、陕西、四川、云南、浙江等13个省份招生,开设生物医学科学(中外合作办学)、生物医学工程(中外合作办学)两个专业。
(三)具体招生计划以各省级招生考试主管机构公布为准。
四、报名时间
注册报名截止时间:2026年4月30日。
五、报名方式
采用网上报名方式。报名步骤如下:
(一)网上注册报名
符合报名条件的学生,登录我校招生网上报名系统(https://register.sustech.edu.cn/),按有关要求如实填写相关内容,进行网上注册报名。
(二)上传报名材料
完成网上注册后,学生还需按照要求填写个人基本信息、中学经历、高中成绩、获奖信息(非必需),准备以下材料,扫描或拍照后通过我校网上报名系统提交,并确保上传文件清晰可读。
1.由本人撰写的自述信一份(讲述自己的简历、兴趣爱好、理想等),可手写或打印后由考生本人签名,字数约800字。
2.高中成绩记录(需加盖公章),包括高一、高二年级历次期末考试成绩、高中学业水平考试成绩、高三年级最近2-3次模拟考试成绩(校级以上模考、联考),写明各科得分、总分及年级排名,注明各科满分。
3.其他获奖证书和证明自己特点、特长的材料。
六、选拔程序
我校2026年本科招生继续采用基于高考的综合评价录取模式,建立以学生高考成绩、高中学业成绩和高校自主测试成绩为根据的综合评价录取体系。具体选拔程序如下:
(一)材料初审
我校组织专家组对考生的报名材料进行审核,2026年5月中下旬完成审核,并公示通过初审的考生名单。
(二)缴纳能力测试机试费
通过初审的考生需在规定时间登录我校招生报名系统缴纳能力测试机试费。能力测试机试费为120元/人,缴费成功后费用不予退还;逾期未完成缴费视为放弃能力测试资格。
(三)能力测试机试
通过初审的考生获得我校自主能力测试机试资格,我校将于2026年6月13日举行全国统一机试,在举行机试的各省(区、市)均设有机试考点,并通过招生网站公布机试的具体时间、地点。
(四)能力测试面试
机试结束后,我校将通过招生网站公示获得面试资格的考生名单,并于2026年6月中下旬在各省(区、市)分别举行面试。
(五)志愿填报
高考成绩公布后,完成我校能力测试的考生须在高考提前批次或综合评价试点高校相应批次(以各省级招生考试主管机构发布的文件为准)第一志愿填报我校。
七、录取办法
(一)取得综合评价录取资格的考生高考成绩须达到所属省(区、市)本科第一批录取最低控制分数线(或特殊类型招生录取控制分数线)。
(二)按考生综合成绩(满分100分)择优录取。高考成绩(含政策性加分,折算成百分制)占综合成绩的60%,我校组织的能力测试成绩占30%(机试25%、面试5%),高中平时成绩占10%(综合素质3%、高中学业水平考试成绩7%)。考生综合成绩满分为100分。若综合成绩相同,高考成绩高者优先录取;若综合成绩、高考成绩都相同,我校能力测试成绩高者优先录取;若综合成绩、高考成绩、我校能力测试成绩都相同,依次比较高考数学成绩、物理成绩、语文成绩、外语成绩,择优录取。
(三)高中学业水平考试成绩满分7分,根据各省(区、市)官方提供的高中学业水平(合格性)考试各科成绩进行评分。高中学业水平(合格性)考试成绩以等级形式呈现的省份,成绩等级A、B、C、D对应赋分分别为7分、6.5分、6分、5.5分,考生高中学业水平考试成绩=(∑各科目等级赋分成绩)÷科目数。高中学业水平(合格性)考试成绩以分数形式呈现的省份,考生高中学业水平考试成绩=(∑各科目分数)÷(∑各科目满分)×7分。高中学业水平(合格性)考试成绩仅以合格/不合格形式呈现的省份,考生高中学业水平考试成绩全部科目合格计满分7分。
八、学费
物理学大类专业学费:6000元/生·学年。
生物医学科学(中外合作办学)、生物医学工程(中外合作办学)专业学费:135000元/生·学年。
九、附则
(一)录取到生物医学科学(中外合作办学)、生物医学工程(中外合作办学)专业的学生入学后不可转入其它专业,在第二学年开学前雅思(IELTS)总成绩须达到6.5分及以上,且各单项不低于6分(或其它同等水平的英语考试成绩)。在规定年限内达到所学专业毕业(学位)要求者,将获得南方科技大学毕业证书、学士学位证书和英国伦敦国王学院的学士学位证书。
(二)我校在上海、浙江开展的综合评价招生事宜,根据教育部及我校相关规定,按照另行制定的招生简章执行。
(三)我校招生工作接受各级纪检监察部门的全程监督,同时接受考生、家长及社会各界的监督。
(四)考生申请材料应当清晰、真实、完整,中学及推荐人应当对所出具的材料认真核实。申请材料中存在虚假内容或者隐匿可能对考生产生不利影响的重大事实的,一经查实,按教育部相关规定,认定为在国家教育考试中作弊,我校取消弄虚作假者相关招生资格,并通报相关省级招生考试机构或教育行政部门做进一步处理。根据教育部相关规定,我校将对所有录取的考生在入学后进行体检和入学复查,对查实不符合录取要求或弄虚作假者,按教育部和我校相关规定处理。
(五)我校不举办也不与任何社会第三方、中介组织或个人合作举办任何形式的辅导班、培训班。任何以南方科技大学名义进行招生相关非法辅导、咨询、培训等活动的社会第三方、中介组织或个人,我校保留依法追究其责任的权利。我校在各省(自治区、直辖市)官方招生QQ群、微信群等咨询平台以招生网公布为准,或咨询各省份招生组(详见https://zs.sustech.edu.cn/#/contact/)。
(六)本《简章》由我校招生办公室负责解释。
十、联系方式
招生咨询联系方式:
电 话:0755-88010500,0755-88010507
传 真:0755-88010504
电子邮件:zsb@sustech.edu.cn
招生网:https://zs.sustech.edu.cn
招生办微信公众号:gotosustech
地 址:深圳市南山区学苑大道1088号
邮 编:518055
纪检监察联系方式:
监督电话:0755-88010636
传 真:0755-88010613
电子邮箱:xfjb@sustech.edu.cn
(招生简章信息由高校提供)